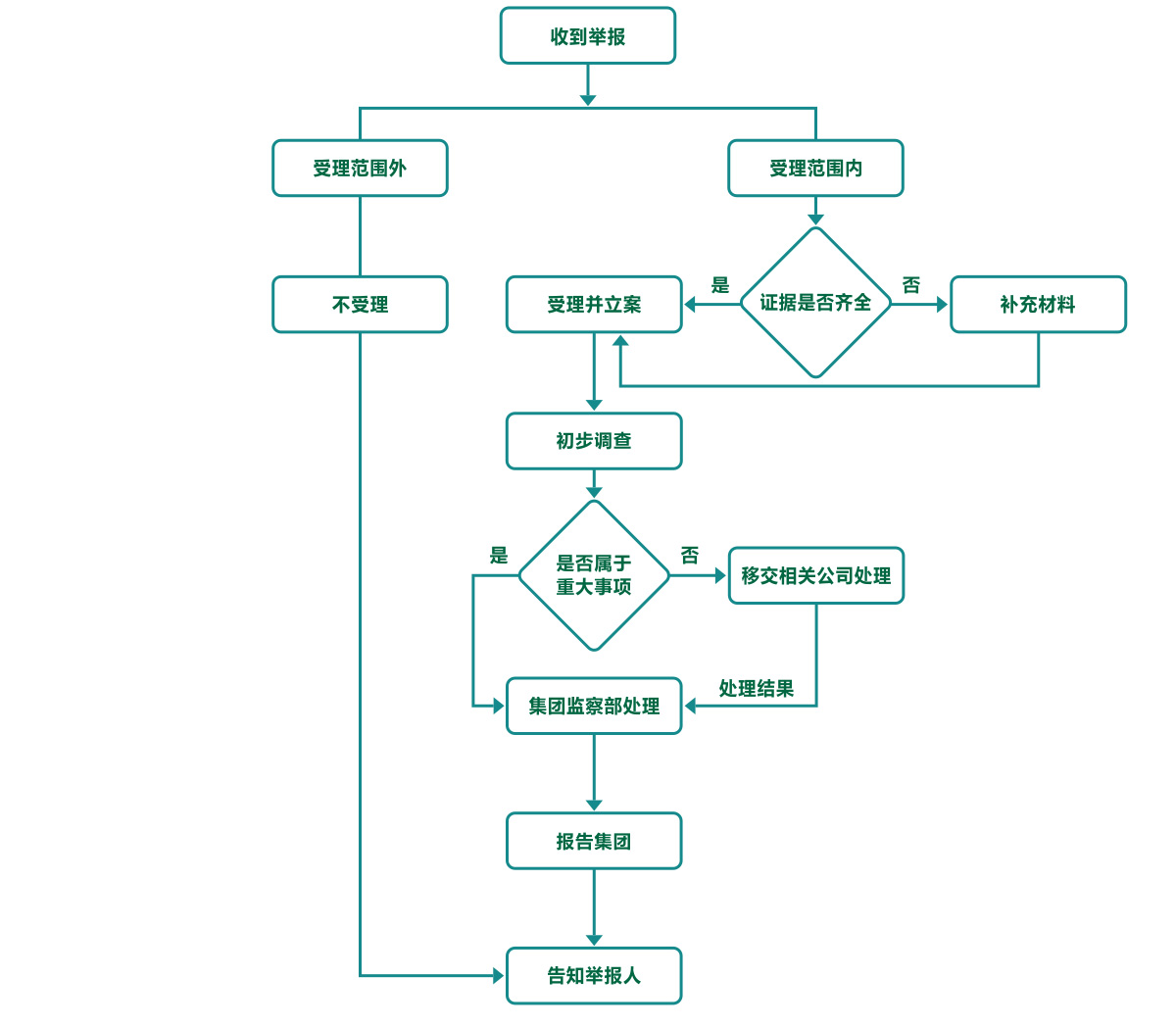
Wuhan Parker Rubber and Plastic takes a fair and just attitude to seriously deal with any behavior that violates integrity. It widely accepts calls, letters, and visits from enterprise employees, upstream and downstream customers, and various sectors of society, and ensures absolute confidentiality of all reported materials to safeguard the legitimate rights and interests of complainants.
Report Email:jubao@mizuda.net Report Phone:+86 027-89651005
Address for letters and visits:No. 2 Jinggang Road, Yangluo Economic Development Zone, Wuhan City
